- Home
- Companies
- The Medical Algorithms Company Limited
- Articles
- Your Invitation to the Open Marriage of ...
Your Invitation to the Open Marriage of FHIR, BPM+ Health and Medical Algorithms
While open relationships can be problematic, combining the open standards FHIR and BPM+ Health with Medical Algorithms is a match made in heaven. This combination has the potential to revolutionize healthcare. To see why this statement is true, let’s first introduce the participants.
FHIR
FHIR (Fast Healthcare Interoperability Resources) is an open standard supported by HL7. It supports the open and secure exchange of the data needed for patient care. As patient care has become decentralized, the aggregation of all pertinent data from various sources for a patient has become a real challenge. FHIR can consolidate the data and make it available where and when it is needed.
BPM+ Health
BPM+ Health is a community of practice of clinicians, computer scientists and vendors promoting the automation of healthcare using standards-based software. It is a member organization of the Object Management Group (OMG), a standards-setting organization which has been developing open standards for over 20 years.
The core languages of interest to us are the suite of 3 languages – DMN, BPMN, and CMMN – each of which fulfills a different need.


Each provides a low-code, visual programming environment that is simple enough to be understood by clinicians yet powerful enough for programmers. When looking at the visual models, a user may not realize that the diagram can be executed to generate APIs. In addition, a model can be published to generate the software documentation. Thus, one artifact can fulfill multiple roles, simplifying long-term maintenance.
People are often concerned about becoming locked-in to a specific vendor. Because these languages are based on open-standards, there is no risk of lock-in, since the models will execute on any platform that adheres to the standards.
Medical Algorithms
The Medical Algorithms Company, Ltd provides a very large compendium of medical algorithms (over 32,000) for clinical decision support. Medical algorithms are chunks of medical knowledge collected from the medical literature and other sources. They can be readily implemented in DMN, making them directly accessible for use directly or after integration with BPMN or CMMN models.
What Brings Them Together?
These standards and artifacts are mutually supportive. Algorithms implemented in DMN can be synchronized in BPMN and CMMN, creating workflows and guidelines. FHIR is essential for providing the data that fuels the models.
The number of models required to handle a given clinical situation varies. Some can be handled with one or two models. However, a complex guideline may require a hundred models to meet all of its requirements.
One important design question is whether these models should be fully automated or rely on interactions with clinicians. Attended tasks (where the clinician is integrated at key decision points for the model) are better for many clinical situations since it keeps the clinician in charge, adjusting the information flow to meet the specific needs of the patient. This increases clinical acceptance of these models.
An Example of How They Work Together
Let us look at the evaluation of a patient with anemia, a common clinical problem. When evaluating a patient for anemia, there is a standard sequence of questions that need to be answered:
1. Does this patient have anemia?
2. If anemia is present, how severe is it?
3. Where do I start in the workup the anemia?
4. What is the cause of the anemia, so that I can treat it?
Each of these is a decision task, which are executed in a sequential fashion.
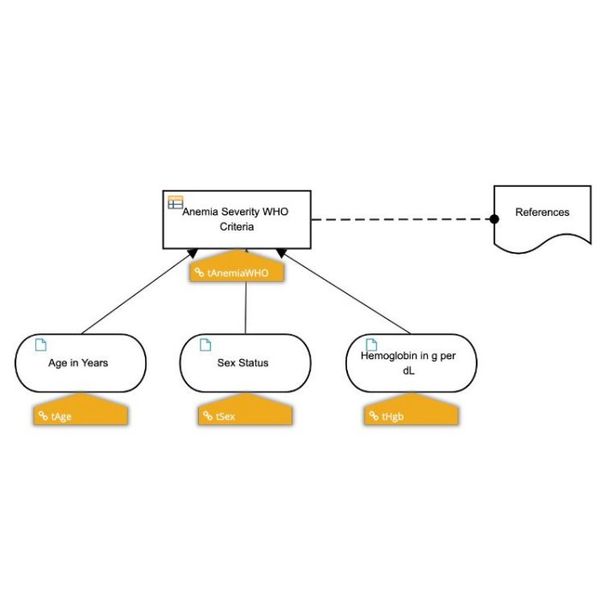
The World Health Organization (WHO) has a decision table that can answer the first two questions. It uses age, sex and hemoglobin as required inputs. The DMN model and a portion of the decision table are shown in Images 1 and 2. The oval items in the first image are data inputs, which can be provided by FHIR. The Reference node lists the knowledge sources and provides links to them or supporting media.


Image 2: The Decision Table That Converts Data to a Conclusion
This decision model can be incorporated into a BPMN process model (Image 3) that combines recognition of anemia and an initial triage based on red blood cell measurements (RDW and MCV). Additional BPMN models can then be called to further characterize and establish the precise cause.

Want to See Some Honeymoon Pictures?
If you would like to see demonstrations of these models for a wide range of clinical situations, then please visit the Trisotech website (navigate to Resources). Trisotech is a commercial vendor of standards-based software such as DMN, BPMN and CMMN. Several of the webinars capture the interaction of FHIR, models, and algorithms in a range of clinical situations. Additional examples are available on the BPM+ Health website.
Want to Join This Relationship?
If you would like to learn more, there are plenty of on-line resources to learn this technology, many of them free (what you would expect of things built on open standards). For serious students, formal courses with certification are also available.
Participation with BPM+ Health Community is a great way of meeting other people who are willing to share their knowledge. While organizations are encouraged to join and provide support, you can also participate for free. Face-to-face meetings are held twice a year. Participants also attend HIMSS where live demonstrations can be seen.
