NeoClone - Hybridoma Monoclonal Antibody
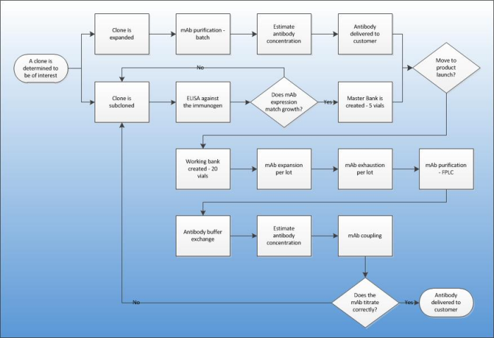
At this point, you have identified a mouse monoclonal antibody that will be of use to your research and/or product development and you need more of it produced - what are the next steps? While it will depend on your specific needs, in general we will recommend doing two additional subclonings (one subclone becomes a master bank of hybridoma cells and a second subcloning becomes a working bank of hybridoma cells) before producing additional antibody. Please see the process map below for the necessary steps and required time for production. Do you need some antibody in a hurry? Take advantage of our NeoAb STAT production and receive additional purified antibody in as little as 4 weeks!
Monoclonal Antibody Production - Tissue Culture
Using the NeoAb antibody production process, we have the capability to produce anywhere from low milligram to gram quantities of antibody using spinner flask technology. Our standard production runs are 1L and 4L. Frequently we will do a small (200mL) pilot run to help determine the production level of a specific cell line which usually ranges from 0.5 to 5 mgs/mL. Once this information is known, we can determine the appropriate production run size to meet your needs.
Monoclonal Antibody Production - Ascites
Because we maintain our own animal colony, we have extensive capabilities to produce an antibody in ascites format. While we typically recommend that clients use our tissue culture approach, both for ethical and cost reasons (it is more expensive to highly purify antibody from ascites than it is to purify from tissue culture media), if there is a need for this approach, we are more than able to provide this service.
Monoclonal Antibody Purification
While crude antibody supernate or ascites are acceptable for some applications, our experience indicates that purified antibody is required most of the time. NeoClone has extensive capabilities in this area. Our most frequently utilized purification method (assuming the antibody is an IgG) is FPLC using Protein A resin. That said, we will work with you to purify the antibody in a way and in the amounts that best meet your needs.

